频率响应作业
关于电容的考虑。 MOS 管中主要有 5 个电容(Fig. 2.39),我们在计算时要考虑哪些呢?我们主要采用以下原则:
- $C_{GD},C_{GS}$ 是一定要考虑的
- 对于 $C_{GB},C_{SB},C_{DB}$,如果 g/s/d 的电平是固定的(接地或Vdd),那么就不需要考虑对应电容。否则要考虑。
- Write the transfer function at high-frequency $[V_\tx{out} (s)/V_\tx{in}(s)]$ of the circuit in Figure 6.31
At the input node,
At the output node,
$$ \omega_\tx{out} = (C_DR_D)^{-1} $$Therefore, the transfer function is
$$ \begin{aligned} \frac{V_\tx{out}}{V_\tx{in}}(s) &= \frac{(g_m+g_{mb})R_D}{1+(g_m+g_{mb})R_S}\cdot \frac{1}{\left( 1+\dfrac{s}{\omega_\tx{in}} \right)\left( 1+\dfrac{s}{\omega_\tx{out}} \right)}\\ \end{aligned} $$- Use Thevenin equivalent method to calculate the transfer function at high-frequency $[V_\tx{out}(s)/V_\tx{in}(s)]$ of the circuit in Figure 6.30. Assuming $\omega_{p2}\gg\omega_{p1}$, suppose CE is not too large and $g_{mP}r_{ON}$ or $g_{mP}r_{OP} \gg 1$, get $\omega_{p1}$, $\omega_{p2}$, and $\omega_{z}$(提示,$g_{mP}r_{OP} \gg 1$ 可以转化为 $r_{OP}\gg 1/g_{mP}$)
为了简化分析,我们利用 Thevenin equivalent 简化得到 Fig. 6.41c。其中,$V_X=g_{mN}r_{ON}V_\tx{in}$,$R_X=2r_{ON}$(这个就不详细解释了),另外,我们还忽略了 $r_{OP}$,因为一般 $1/g_{mP}\ll r_{OP}$
我们先计算 $V_E$ 处的电压:
$$ \begin{aligned} V_E &= (V_\tx{out}-V_{X})\frac{\dfrac{1}{C_E s+ g_{mP}}}{\dfrac{1}{C_E s+g_{mP}}+R_X}\\ &=\frac{V_\tx{out}-V_{X}}{1+R_X(C_E s+g_{mP})} \end{aligned} $$从而 $M_4$ 的电流为 $g_{mP}V_E$,另外 $I_X=V_E(g_{mP}+C_Es)$。我们就可以利用 KCL 计算出增益:
$$ -g_{mP} V_E - I_X = V_\tx{out}(C_L s+r_{OP}^{-1})\\ (-2g_{mP}-C_Es)(V_\tx{out}-V_{X})=V_\tx{out}(C_L s+r_{OP}^{-1})[1+R_X(C_E s+g_{mP})]\\ (-2g_{mP}-C_Es)g_{mN}r_{ON}V_\tx{in}=V_\tx{out} \left\{ (C_L s+r_{OP}^{-1})[1+2r_{ON}(C_E s+g_{mP})]+(2g_{mP}+r_{OP}^{-1}) \right\} $$最终结果为:
$$ \frac{V_\tx{out}}{V_\tx{in}} = \frac{g_{mN}r_{ON}(2g_{mP}+C_Es)r_{OP}}{2r_{OP}r_{ON}C_EC_Ls^2+[(2r_{ON}+r_{OP})C_E+r_{OP}(1+2g_{mP}r_{ON})]s+2g_{mP}(r_{ON}+r_{OP})+1} $$我们还是假设 $\omega_{p1}\ll\omega_{p2}$,这样我们就有:
$$ \omega_{p1}\approx \frac{1+2g_{mP}(r_{ON}+r_{OP})}{(2r_{ON}+r_{OP})C_E+r_{OP}(1+2g_{mP}r_{ON})} $$Neglecting the first term in the denominator and assuming that $2g_{mP}r_{ON}\gg 1$, we have
$$ \omega_{p1}\approx \frac{1}{(r_{ON}\Vert r_{OP})C_L} $$另外我们可以计算出 $\omega_{p2}$
$$ \begin{aligned} \omega_{p2} &= \frac{2g_{mP}(r_{ON}+r_{OP})}{2r_{OP}r_{ON}C_EC_L} \big/ \omega_{p2}\\ &\approx \frac{2g_{mP}(r_{ON}+r_{OP})}{2r_{OP}r_{ON}C_EC_L} \frac{r_{ON}r_{OP}C_L}{r_{ON}+r_{OP}}\\ &= \frac{g_{mP}}{C_E} \end{aligned} $$零点为
$ \omega_{z} = \frac{2g_{mP}}{C_E} $
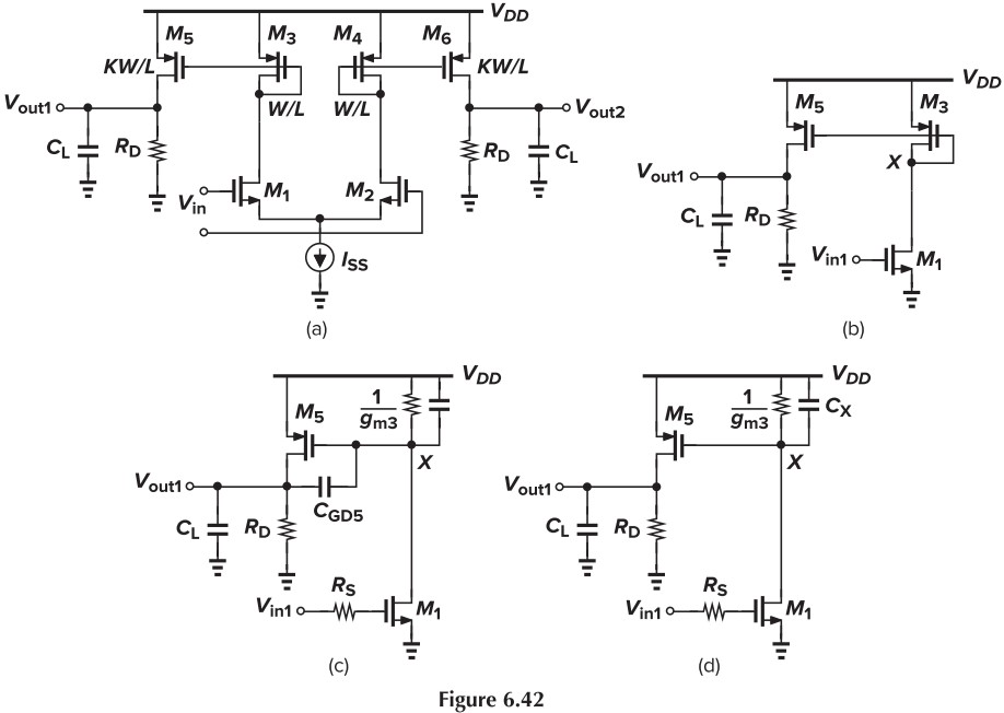
6.16 The circuit of Fig. 6.42(a) is designed with $(W/L)_{1,2}=50/0.5$ and $(W/L)_{3,4}=10/0.5$. If $I_{SS}=100$μA, $K=2$, $C_L=0$, and $R_D$ is implemented by an NFET having $W/L=50/0.5$, estimate the poles and zeros of the circuit. Assume the amplifier is driven by an ideal voltage source (i.e. $R_S=0$).

我们可以将 Fig. 6.42(a) 等效为 Fig. 6.42(d)(注:$R_D$ 看作 diode-connected NMOS),从而得到两个极点,一个在 $X$ 结点,一个在输出结点:
$$ \omega_{p1}=\frac{g_{m3}}{C_X}\\ 其中\\ C_X=C_{GS3}+C_{GS5}+C_{DB1}+C_{DB5}(1+g_{m5}(r_{O5}\Vert r_{O7})) $$$$ \omega_{p2}=\frac{1}{C_L\cdot (r_{O5}\Vert r_{O7})}\\ 其中\\ C_L=C_{DB5}+C_{DB7}+C_{GD7} $$以及一个零点:
$$ \omega_{z}=\frac{g_{m1}}{C_{GD1}} $$下面我们来计算具体值(基本上参考答案)。
$$ I_{D3}=\frac{1}{2} I_{SS} = \frac{1}{2}\mu_p C_\tx{ox} \frac{W}{L}(V_{DD}-V_X-V_\tx{TH3})^2[1+\lambda(V_{DD}-V_X)]\\ 50\times 10^{-16} = \frac{1}{2} \times 100 \times 3.835\times 10^{-7} \frac{10}{0.5-0.09\times 2}(3-V_X-0.8)^2[1+0.2(3-V_X)]\\ \Rightarrow V_X\approx 1.94 \tx{ V} $$$$ I_{D1}=\frac{1}{2} I_{SS} = \frac{1}{2}\mu_p C_\tx{ox} \frac{W}{L}(V_{GS1}-V_\tx{TH1})^2(1+\lambda V_X)\\ 50\times 10^{-6} = \frac{1}{2}\times 350 \times 3.835 \times 10^{-7}\times \frac{50}{0.5-0.08\times 2} (V_{GS1}-0.7)^2(1+0.1\times 1.94)\\ \Rightarrow V_{GS1} \approx 0.765\tx{ V} $$从而:
$$ \begin{aligned} g_{m1}&=\frac{2I_{D1}}{V_{GS1}-V_\tx{TH1}}=1.54\times 10^{-3}\\ g_{m3}&=\frac{I_{D3}}{V_{DD}-V_X-V_\tx{TH3}}=3.73\times 10^{-4} \end{aligned} $$$$ r_{O5}=\frac{1+\lambda\cdot 1.06}{2\times 50\times 10^{-6}}=6.064\times 10^{4}\\ r_{O7}= \frac{1+0.196}{2\times 50\times 10^{-6}}=1.196\times 10^{5}\\ r_{O5}\Vert r_{O7} = 40290 $$$$ C_{DB5}=19.22\times 10^{-15}\\ C_{DB7}=21.36\times10^{-15}\\ C_{GD7}=C_{GD1}=0.2\times 10^{-15}\\ \therefore C_L=40.78\times10^{-15} $$$$ C_{GS3}=11.633\times10^{-15}\\ C_{DB1}=C_{DB7}=21.36\times 10^{-15}\\ C_{GS5}=2\cdot C_{GS3}=23.266\times10^{-15}\\ C_{DB3}=\frac{1}{2} C_{DB5}=9.61\times 10^{-15}\\ \therefore C_X=67.732\times 10^{-15}\\ $$最终算出:$\omega_{p1}=5.5\times 10^9$, $\omega_{p2}=6.08\times 10^8$, $\omega_z=7.7\times 10^{12}$